Кореляція — це одне з ключових понять у статистиці, математиці, економіці, соціології та багатьох інших науках. Вона використовується для аналізу взаємозв’язку між змінними та допомагає зрозуміти, чи змінюються певні величини разом і наскільки тісним є цей зв’язок. У цій статті розглянемо, що таке кореляція, її формулу, практичний приклад застосування та можливі синоніми цього терміна.
Зміст
- Кореляція — це що таке? Простими словами
- Основні види кореляції
- Коефіцієнт кореляції
- Формула кореляції (Пірсона)
- Синоніми та близькі поняття до слова «кореляція»
- Де застосовується кореляція?
Кореляція — це що таке? Простими словами
Кореляція — це статистичний показник, який характеризує ступінь та напрям взаємозв’язку між двома або більше змінними.
Простими словами, кореляція — це показник того, чи пов’язані між собою дві величини і як вони змінюються разом.
Іншими словами, кореляція показує:
- чи існує залежність між величинами;
- наскільки сильно одна змінна пов’язана з іншою;
- у якому напрямі відбувається цей зв’язок.
Важливо підкреслити: кореляція не означає причинно-наслідковий зв’язок. Вона лише фіксує спільну змінюваність показників.
Основні види кореляції
Додатна (позитивна) кореляція
Спостерігається тоді, коли зі зростанням однієї змінної зростає й інша.
Приклад: збільшення кількості годин навчання зазвичай супроводжується підвищенням результатів тестування.
Від’ємна (негативна) кореляція
Виникає, коли зі зростанням однієї змінної інша зменшується.
Приклад: чим більша швидкість автомобіля, тим менший час подолання дистанції.
Нульова кореляція
Означає відсутність статистичного зв’язку між змінними.
Приклад: номер автомобільного знака та витрата пального.

Коефіцієнт кореляції
Для кількісного вимірювання кореляції використовують коефіцієнт кореляції, який зазвичай позначають літерою r.
Значення коефіцієнта кореляції:
- r = 1 — ідеальний додатний зв’язок;
- r = -1 — ідеальний від’ємний зв’язок;
- r = 0 — відсутність лінійної кореляції;
- 0 < |r| < 1 — частковий зв’язок різної сили.
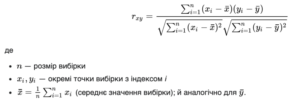
Формула кореляції (Пірсона)
Найпоширенішою є формула лінійної кореляції Пірсона:

Ця формула показує, наскільки узгоджено змінюються дві величини відносно своїх середніх значень.

Синоніми та близькі поняття до слова «кореляція»
У науковому та публіцистичному контексті можуть використовуватися такі синоніми або близькі за змістом терміни:
- взаємозв’язок;
- статистична залежність;
- узгодженість змін;
- взаємна залежність;
- співвідношення (у загальному значенні).
Водночас слід пам’ятати, що не всі ці слова є повністю рівнозначними з точки зору строгої статистики.
Де застосовується кореляція?
Кореляційний аналіз широко використовується:
- в економіці (аналіз ринків, доходів, цін);
- у соціології (дослідження поведінки груп);
- у медицині (зв’язок факторів ризику та захворювань);
- у психології (аналіз тестових результатів);
- у машинному навчанні та аналізі даних.
Кореляція — це важливий статистичний інструмент, який дозволяє оцінити силу та напрям взаємозв’язку між змінними. Вона широко застосовується в науці та практиці, але потребує обережного трактування, оскільки не встановлює причинно-наслідкових зв’язків. Розуміння формули кореляції, її видів та прикладів допомагає правильно аналізувати дані та робити обґрунтовані висновки.
Читати також: Акаунт чи аккаунт: як правильно українською мовою?